Data Planes¶
WSO2 Developer Platform's architecture comprises two key components: the control plane and the data plane. The control plane handles essential tasks such as administering organizations, users, and projects. In addition, it also governs the entire journey of application development, from the initial stages of creation, progressing to deployment, including measures to enforce governance and the provision for observability. The WSO2 Developer Platform control plane is a SaaS that manages all cloud data planes and private data planes. It caters to diverse user personas, including CIOs, architects, and developers, as well as DevOps, site reliability engineers, and platform engineers.
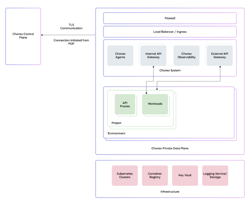
The data plane is the environment where user applications are deployed based on configurations set in the control plane. These applications can range from services and web applications to APIs, integrations, and scheduled tasks. The applications can be written in various programming languages, allowing for a polyglot approach. Importantly, all traffic related to the runtime of user applications is restricted to the WSO2 Developer Platform data plane, ensuring strict containment of user data within its boundaries.
WSO2 Developer Platform's architecture features two distinct data plane types: cloud data planes and private data planes. A cloud data plane utilizes a multi-tenanted infrastructure model for deploying user applications, creating a shared yet secure environment for application runtime. In contrast, a private data plane(PDP) provides dedicated infrastructure for a single organization to run its user applications. This ensures an added layer of privacy and control for organizations with specific requirements.
Private data planes¶
Infrastructure¶
WSO2 Developer Platform private data planes can be deployed with almost all major cloud providers, such as Azure, AWS, and GCP, and are also compatible with on-premises infrastructure.
The essential requirements for a private data plane include upstream-compatible Kubernetes clusters, a container registry, a key vault (secret store), and a logging service or log storage.
System components¶
Setting up the WSO2 Developer Platform PDP system involves using a Helm installation on the Kubernetes infrastructure. The following software components are installed during the helm execution:
- Cilium CNI and service mesh.
- WSO2 Developer Platform API Gateways and related components.
- WSO2 Developer Platform PDP agent.
- Observability and logging APIs, along with observability agents.
- Flux controller.
All of these software components receive automatic updates, including security patches and bug fixes through the flux controller connected to the WSO2 Developer Platform Update Management System.
Connectivity with the control plane¶
The private data plane requires communication with the WSO2 Developer Platform control plane to manage various activities. All these communications are outbound from the private data plane, ensuring that there is no need to open any specific IP:Port from its perspective for these interactions. However, if an organization's network restricts all outbound traffic, it is necessary to permit outbound traffic to the public IP range of the WSO2 Developer Platform control plane.
The following table outlines the inbound and outbound connections from a private data plane:
| Data plane component | Endpoint | Direction | Protocol |
|---|---|---|---|
| WSO2 Developer Platform PDP agent | WSO2 Developer Platform control plane (CP) (mizzen server) | Outbound | WSS |
| Kubernetes API server | Outbound (cluster internal) | HTTPS, WS | |
| APIM/local adaptor | Global adaptor | Outbound | HTTPS |
| Azure Service Bus (CP) | Outbound | AMQP or WS | |
| APIM/Enforcer | Event hub (CP) | Outbound | AMQP |
| WSO2 Developer Platform secret resolver | Cloud secret store | Outbound (VPC internal) | HTTPS |
| Container registry | Container registry (public) | Inbound | HTTPS |
| Container registry | Outbound (VPC internal) | HTTPS | |
| Certificate manager | Azure DNS service | Outbound | HTTPS |
| LetsEncrypt | Outbound | HTTPS | |
| Flux source controller | GitHub | Outbound | HTTPS |
| Flux Helm controller | WSO2 Developer Platform container registry | Outbound | HTTPS |
All communication between the control plane and the private data plane is secured using TLS.
Observability architecture¶
The following diagram depicts the architecture overview of WSO2 Developer Platform's in-data-plane log and observability in Azure PDP:
The private data plane observability architecture is centered around a strong commitment to data privacy and compliance. This is achieved through a strategic decision to retain logs and observability data within the data planes itself. Key aspects of this architecture include:
- Data storage at source: Logs and observability data are stored within the data plane itself, enhancing security, simplifying access, and ensuring compliance.
- Direct browser-to-data-plane interaction: The WSO2 Developer Platform Console in the user's browser directly interacts with APIs in the data plane, reducing potential data routing complexities and ensuring a more secure, direct flow of information.
- Reduced data exposure points: Fetching data directly from the data plane's APIs minimizes the number of data transfer points, effectively decreasing the chances of data exposure or interception.
- Compliance with regulatory standards: The architecture supports data locality, aligning with global regulatory standards like GDPR and CCPA by keeping data in its original environment.
- Improved performance and real-time insights: Direct interaction between the browser and data plane results in faster data retrieval, providing users with immediate insights.
- User transparency and control: Users have a clear view of their data's location and access methods, alongside granular control over data access.
Security¶
The WSO2 Developer Platform private data plane ensures extensive, production-grade security, ranging from infrastructure and architecture to zero-trust network security. All incoming traffic is protected by a firewall and must undergo authentication and authorization via the API Gateway. It also provides end-to-end network traffic encryption using Cilium transparent encryption, ensuring efficient data path encryption.
For details on the private data plane security levels supported in WSO2 Developer Platform pricing plans, see Private Data Plane Security Levels.
Management models¶
WSO2 Developer Platform supports the following management models for private data planes (PDPs), fostering collaboration between WSO2 and customers across diverse scenarios:
- WSO2 fully managed (infrastructure and PDP in WSO2 subscription) model
- WSO2 fully managed (infrastructure and PDP in customer subscription) model
- Customer self-managed (WSO2 provides installation script and updates) model
To explore each management model in detail so that you can make informed decisions depending on the supported cloud-based operations and security, see Private Data Plane Management Models.


